#保育士に慰労金 このハッシュタグがTwitter上で拡散されています。
事の発端は以下の記事にある医療介護従事者に対する支援金の対象に『介護職が含まれていること』

このことで当初は保育士の中でも自分たちも対象に含まれるべきかどうかで意見が真っ二つにわかれましたが、6月1日に厚生労働大臣に充てた要望書が事態を一転させました。
「児童福祉施設」として連名での要望書
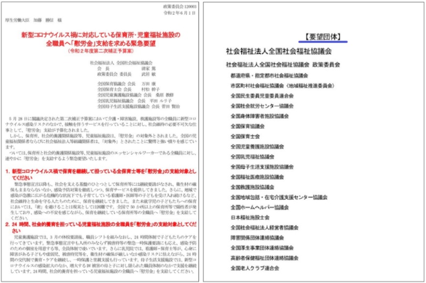
介護業界への慰労金支給の閣議決定直後に、下記の要望書が提出されました。実はこの要望書。保育業界としては大変異例なことです。
一般的に保育業界では意見書や要望書を提出する際には、主に3つの保育団体が連名で要望書を提出することが通常とされておりますが今回は20を超える児童福祉団体が名を連ねており、その中には介護団体も含まれていました。
20年6月1日提出の要望書:20超の団体の連名

参考:20年4月24日提出の要望書:3団体の連名

4月24日に提出された要望書は上述の通りで差出名が保育の主要3団体の連名になっています。これが通常のパターンです。
ではなぜ今回はこのような20もの団体が連名で要望書を提出する異例の形を取ったのでしょうか。
介護業界に働いた政治的な力とは
実は今回の慰労金対象に介護が加わったのには政治的な背景が影響しており、介護業界はいち早く「全国老人福祉施設協議会」など団体としての意見をまとめた上で二次補正予算についての要望書を提出していました。
介護業界も保育士と同様に賃金的には高くない職種であり、同様に今回は「感染リスクを抱えながら人と接触する仕事」です。介護業界は、実は数で比較すると保育士よりも資格所有者の人数が多く、団体としての人数も実質的には保育よりも多いという特徴があります。
そこで今回、保育業界は「保育」の枠組みではなく同じ要望を持っていた児童擁護施設などと連携を取り「児童福祉施設」という枠組みで通常の保育三団体よりも発信力を大きくした形で要望書を提出したのです。
本当の目的は慰労金ではなくて児童福祉施設の職員を守るため
今回提出された要望についてですが、目的は「慰労金」ではなく、保育士ならびに児童福祉施設で働く全職員に対して業界として声を挙げることが本当の目的とされているようです。
実は多くの保育士たちは『葛藤』とも闘っていた背景があります(後述)。実際に保育園が休園対象から除外された3月末には保育士が退職するという事態もありましたが、多くの保育士が「同じようにリスクを抱えながら子どもたちの為に働く保護者の為に」という想いで緊急事態宣言中も従来以上に衛生面ならびに子どもの体調に配慮して働いていました。
しかし、最後の最後まで「管轄であるはずの厚生労働省に労いどころか、名前すら挙げられずに終わらせられてしまう」ということに児童福祉施設の経営者たちは異論を唱えたのです。
つまり・・・現場で働く職員たちの想いを代弁しなければ、彼ら、彼女たちの行動に報いなければいけないという親心みたいなものです。そしてここで声を挙げなければ今後、このような事態が発生した時に、私たちは“これが当たり前”のように扱われてしまう。ここで声を挙げなければ保育士は他業種に流れてしまい次世代を担う学生たちが保育士を目指さなくなってしまうという業界の危機感をいただいたのです。
その結果、今回は「言葉」ではなく「要望書」という明確な形で行動し、そして「慰労金」とう明確な形での労いを求めたのです。
新型コロナウィルスが流行した3か月間の保育士たち
保育業界では、新型コロナウィルスが流行した3ヶ月間、色々な出来事がありましたが、その都度プロ意識を持って頑張っていました。実際にSNS上では、#保育士さんありがとうのハッシュタグが拡散されたほどです。
しかし実際の所、保育士たちは戸惑いの中、仕事を進めていたという経緯がありました。それは「人の気持ちを大切にする保育士にとってまさに真逆で心情的に疑問を抱くこと」が繰り返し行われていたという背景があったのです。
このような積み重ねにより保育士たちの不満を考慮したことも今回、要望書として保育団体が立ち上がった経緯にも繋がったようです。
図解:保育士の3ヶ月間





出展
①〜④:保育士ユニット“あっぷるジンジャー”より承諾を得て掲載
⑤:「このゆび保育」にて保育士及び団体の方へのヒアリングをもとに作成
まとめ
今回は「要望書」の段階であり、今後この要望が実際に実現するかどうかはまだわかりません。またこの要望に対して異論を唱える保育士もいるかもしれません。
しかし上述で述べた様に実際に自分が勤務をしている保育園が所属している団体の意見はそこで働いている保育士の意見でもあります。またSNS上でも多く拡散されておりますので、保護者の方もこの内容を目にしている可能性も十分にあります。そのようなことを含めて今回の要望書について保育関係者の方はどのような要望が出されたのか内容は是非把握する必要があるかもしれません。
今後この件については「このゆび保育」でも続報をお届けしていきたいと思います。
※今回の記事につきましてご質問等ありましたが、お気軽に「このゆび保育」までお問合せください。なお、記載内容に関して、十分にチェックを行っておりますが、誤記等ございましたら、ご指摘頂けますと幸いです。
記事作成:このゆび保育 編集委員
このゆび保育の転職サポート
最後までお読み頂き、ありがとうございます。
このゆび保育では、保育士に特化した転職サポートを行っています。
転職が多い保育業界では、きっと多くの保育士の方が「今度の保育園こそは、落ち着いて保育できますように・・・」と願っていると思います。
しかし、保育士の転職は、独特の事情(スピード勝負・タイミング命・最後は賭け!)であるため、実は転職の難易度が極めて髙い職業でもあります。
そのため保育に完全特化し、転職活動をする保育士の方が「安心して、転職が楽しみに感じられるサポート」を行っています。

転職サポートの詳細ページが開きます。
初めての相談は個人情報なしでOK
\\ 安心して働ける保育園情報ゲット //
ご利用対象の方
- 正社員や扶養外パートをご希望の方
- 保育士資格をお持ちの方
※児発管・栄養士・看護師・児童指導員なども対象 - 保育園や放デイ、児発をご希望の方
転職サポートでは、電話もしくはオンラインでの面談を必ず実施させて頂いております。LINEチャットのみでの求人紹介や転職サポートは行っていないため、ご了承ください。